教务处
邮箱:hjxyjwc@126.com
首页
机构设置
部门职责
联系我们
信息公开
风采展示
党建工作
人才培养
教学日历
主站首页
教学日历
教学日历
首页
>
教学日历
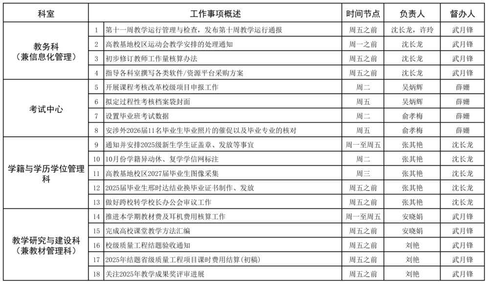
教务处2025-2026学年第一学期第十一周(11.10-11.16)工作安排
发布时间:2025.11.10
阅读次数:461次
分享到:
下一篇:
教务处2025-2026学年第一学期第十周(11.3-11.9)工作安排
上一篇:
教务处2025-2026学年第一学期第十二周(11.17-11.23)工作安排
map