根据《安徽省教育厅关于做好2023年度高等学校省级质量工程项目申报工作的通知》(皖教秘高〔2023〕133号)文件精神,我校积极组织专家评审组对教师申报的2023年度省质量工程项目进行了评审。现将结果公示如下:
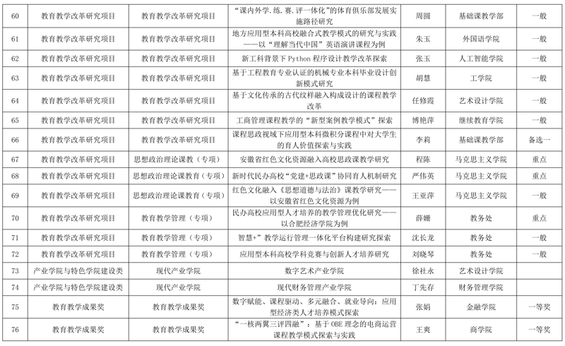
开云足球下载 2023年度省质量工程项目评审结果




说明:备选为同类项目不能按时申报的递补。
公示时间:2023年11月15日至2023年11月19日。
公示期间如有异议,请电话或书面向教务处反映,反映问题必须以事实为依据。以单位名义反映问题的,请加盖单位公章;以个人名义反映问题的,请本人签署个人真实姓名,不报或不签署真实姓名的,以及不提供具体事实材料的,一律不予受理。
备注:此公示仅为公示评审结果,具体报教育厅名单需经过评审组二次审定、复核材料后再确定。
教务处
2023年11月15日
